联系电话:
13844000734
网站首页
公司概况
文件通知
业务范围
公司业绩
行业动态
法律法规
安全评价
人才招聘
联系我们
安全评价
安全验收评价
安全现状评价
安全预评价
安全现状评价
首页
->
安全评价
->
安全现状评价
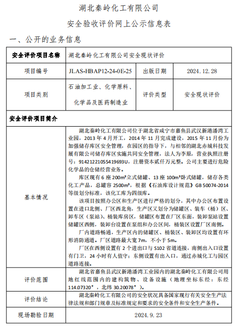
湖北秦岭化工有限公司安全现状评价
作者:admin 更新时间:2025-01-10 14:43 点击量:257
上一篇:
湖北同昌科技股份有限公司安全现状评价
下一篇:
湖北和久精细化工有限责任公司危险化学品储存经营项目安全现状评 价
网站首页
公司概况
文件通知
业务范围
公司业绩
行业动态
法律法规
安全评价
人才招聘
联系我们
公司名称:吉林省安晟安全科技有限责任公司 公司地址:长春市经济开发区金川街1078号
联 系 人:姜先生 电话号码:13844000734
手机站
版权所有:吉林省安晟安全科技有限责任公司
吉ICP备2020008171号
未经许可禁止转载或建立镜像